ソーシャルサイトへのリンクは別ウィンドウで開きます

実際に児童と接する職員様との打合せから生まれた弊社の姉妹パッケージシステム「児童養護施設・乳児院向け管理システム~抱~」、全国80団体以上で利用されているシステムの概念を継承したシステムです。
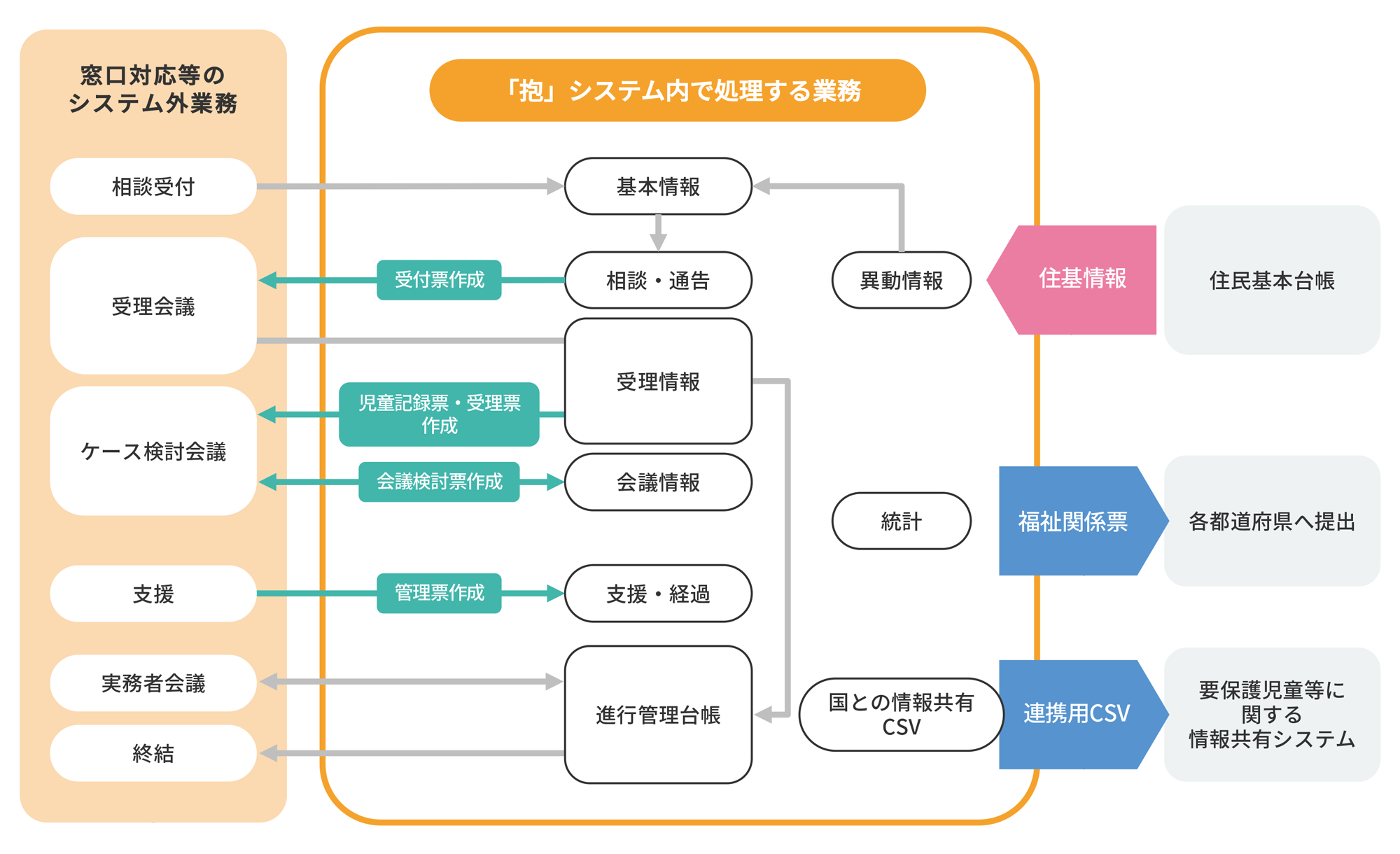
こども家庭課等での児童や母子、寡婦、父子など様々な相談業務を管理する事ができます。
PCに標準インストールされているブラウザ「Microsoft Edge」で使用できます。
出力帳票は個別カスタマイズを行うことで、自治体毎に異なる様式に変更することが可能です。

児童の情報を一元管理し、職員間のスムーズな連携と業務報告が可能です。
紙での管理を減らし、コストダウン、省スペース化、紛失の防止を実現します。
住民基本台帳から抽出された住民基本情報と連携し、児童やその家族の情報をボタン操作で登録できます。
登録児童の世帯が異動し情報が変更された場合は自動更新され、システム内で通知されます。
業務毎に必要な帳票を登録データから出力します。
児童の在籍元単位で一元管理します。
入力データは帳票出力でき、次回以降の計画立案を支援します。
キステム株式会社システム営業本部
電話: 0742-22-1731 ファックス: 0742-27-2796
電話番号のかけ間違いにご注意ください!